
Chinese General Practice ›› 2025, Vol. 28 ›› Issue (31): 3861-3878.DOI: 10.12114/j.issn.1007-9572.2025.0244
• Guidelines·Consensus • Next Articles
Received:2025-07-02
Revised:2025-08-21
Published:2025-11-05
Online:2025-09-23
基金资助:CLC Number:
Add to citation manager EndNote|Ris|BibTeX
URL: https://www.chinagp.net/EN/10.12114/j.issn.1007-9572.2025.0244
| 严重程度 | 临床表现 |
|---|---|
| 1级 | 凹陷深度≤2 mm,凹陷恢复时间≤10 s |
| 2级 | 凹陷深度2~4 mm,凹陷恢复时间10~15 s |
| 3级 | 凹陷深度4~6 mm,凹陷恢复时间>1 min |
| 4级 | 凹陷深度≥6 mm,凹陷恢复时间>2~5 min |
Table 1 Pitting edema grading system
| 严重程度 | 临床表现 |
|---|---|
| 1级 | 凹陷深度≤2 mm,凹陷恢复时间≤10 s |
| 2级 | 凹陷深度2~4 mm,凹陷恢复时间10~15 s |
| 3级 | 凹陷深度4~6 mm,凹陷恢复时间>1 min |
| 4级 | 凹陷深度≥6 mm,凹陷恢复时间>2~5 min |
| 水肿分类 | 常见病因 |
|---|---|
| 病理性水肿 | |
| 全身性水肿 | |
| 心源性水肿 | 各种病因或诱因引起的右心衰竭或全心衰竭:原发性与继发性心肌损害、心脏压力负荷和容量负荷过重、感染、心律失常、血容量增加等 |
| 肾源性水肿 | 肾病综合征、急性肾小球肾炎、急进性肾小球肾炎、慢性肾小球肾炎、IgA肾病、继发性肾脏疾病、遗传性肾病、急性肾损伤、慢性肾衰竭等 |
| 肝源性水肿 | 各种病因导致的肝硬化、肝衰竭、肝癌、肝淀粉样变性等 |
| 内分泌代谢疾病所致水肿 | 甲状腺功能减退症、甲状腺功能亢进症、库欣综合征、原发性醛固酮增多症、垂体功能减退症、血管升压素分泌异常综合征、胰岛素抵抗综合征等 |
| 结缔组织疾病所致水肿 | 系统性红斑狼疮、类风湿关节炎、系统性硬化症、混合性结缔组织病、多发性肌炎/皮肌炎、血管炎、成人Still病、舍格伦综合征等 |
| 变态反应/血管性水肿 | 食物/药物过敏反应、严重型接触性皮炎、昆虫等动物咬/螫伤(严重者)、血管性水肿、急性荨麻疹、血清病等 |
| 营养不良性水肿 | 摄入不足、消化吸收障碍、慢性消耗性疾病等 |
| 药物性水肿 | 见 |
| 其他 | 阻塞性睡眠呼吸暂停综合征、POEMS综合征a、Cantú综合征等 |
| 局部性水肿 | |
| 静脉/淋巴回流障碍 | (1)静脉回流障碍:静脉血栓形成、静脉闭塞性疾病、静脉功能不全、静脉曲张、肿瘤或淋巴结等机械性阻塞等 (2)原发性淋巴水肿:新生儿淋巴管发育异常、先天性淋巴水肿、早发型淋巴水肿、迟发型淋巴水肿等 (3)继发性淋巴水肿:肿瘤压迫或浸润淋巴结、肿瘤阻塞淋巴管、创伤或手术损伤淋巴管或淋巴结、放疗后淋巴管纤维化等 |
| 感染/创伤/烧伤 | 丝虫病、疖、痈、脓疱病、蜂窝织炎、丹毒、痛风、创伤、高温、化学灼伤等 |
| 内分泌疾病 | Graves病、甲状腺功能减退症等 |
| 变态反应/血管性水肿 | 药物/食物过敏反应、接触性皮炎、昆虫等动物咬/螫伤、血管性水肿等 |
| 神经源性水肿 | (1)神经系统疾病:脑卒中、脊髓病变等 (2)创伤或手术导致神经损伤 (3)感染性炎症:脑炎、脑膜炎、莱姆病、神经梅毒、人免疫缺陷病毒相关神经病变、脑囊虫病等 (4)非感染性炎症:多发性硬化、视神经脊髓炎谱系疾病、吉兰-巴雷综合征(Guillain-Barré syndrome)、糖尿病周围神经病变等 |
| 其他 | 脂肪水肿、腘窝囊肿(Baker囊肿)等 |
| 非病理性水肿 | |
| 生理性水肿 | 妊娠期、经前期综合征、围绝经期、青春期等 |
| 功能性水肿 | 体位性、高盐饮食、饮水过量、环境因素等 |
| 精神心理因素相关水肿 | 长期慢性压力、焦虑、应激状态、神经性厌食、暴食症、过度换气综合征、睡眠障碍、躯体形式障碍等 |
| 特发性水肿 | 病因未明 |
Table 2 Common etiologies of edema
| 水肿分类 | 常见病因 |
|---|---|
| 病理性水肿 | |
| 全身性水肿 | |
| 心源性水肿 | 各种病因或诱因引起的右心衰竭或全心衰竭:原发性与继发性心肌损害、心脏压力负荷和容量负荷过重、感染、心律失常、血容量增加等 |
| 肾源性水肿 | 肾病综合征、急性肾小球肾炎、急进性肾小球肾炎、慢性肾小球肾炎、IgA肾病、继发性肾脏疾病、遗传性肾病、急性肾损伤、慢性肾衰竭等 |
| 肝源性水肿 | 各种病因导致的肝硬化、肝衰竭、肝癌、肝淀粉样变性等 |
| 内分泌代谢疾病所致水肿 | 甲状腺功能减退症、甲状腺功能亢进症、库欣综合征、原发性醛固酮增多症、垂体功能减退症、血管升压素分泌异常综合征、胰岛素抵抗综合征等 |
| 结缔组织疾病所致水肿 | 系统性红斑狼疮、类风湿关节炎、系统性硬化症、混合性结缔组织病、多发性肌炎/皮肌炎、血管炎、成人Still病、舍格伦综合征等 |
| 变态反应/血管性水肿 | 食物/药物过敏反应、严重型接触性皮炎、昆虫等动物咬/螫伤(严重者)、血管性水肿、急性荨麻疹、血清病等 |
| 营养不良性水肿 | 摄入不足、消化吸收障碍、慢性消耗性疾病等 |
| 药物性水肿 | 见 |
| 其他 | 阻塞性睡眠呼吸暂停综合征、POEMS综合征a、Cantú综合征等 |
| 局部性水肿 | |
| 静脉/淋巴回流障碍 | (1)静脉回流障碍:静脉血栓形成、静脉闭塞性疾病、静脉功能不全、静脉曲张、肿瘤或淋巴结等机械性阻塞等 (2)原发性淋巴水肿:新生儿淋巴管发育异常、先天性淋巴水肿、早发型淋巴水肿、迟发型淋巴水肿等 (3)继发性淋巴水肿:肿瘤压迫或浸润淋巴结、肿瘤阻塞淋巴管、创伤或手术损伤淋巴管或淋巴结、放疗后淋巴管纤维化等 |
| 感染/创伤/烧伤 | 丝虫病、疖、痈、脓疱病、蜂窝织炎、丹毒、痛风、创伤、高温、化学灼伤等 |
| 内分泌疾病 | Graves病、甲状腺功能减退症等 |
| 变态反应/血管性水肿 | 药物/食物过敏反应、接触性皮炎、昆虫等动物咬/螫伤、血管性水肿等 |
| 神经源性水肿 | (1)神经系统疾病:脑卒中、脊髓病变等 (2)创伤或手术导致神经损伤 (3)感染性炎症:脑炎、脑膜炎、莱姆病、神经梅毒、人免疫缺陷病毒相关神经病变、脑囊虫病等 (4)非感染性炎症:多发性硬化、视神经脊髓炎谱系疾病、吉兰-巴雷综合征(Guillain-Barré syndrome)、糖尿病周围神经病变等 |
| 其他 | 脂肪水肿、腘窝囊肿(Baker囊肿)等 |
| 非病理性水肿 | |
| 生理性水肿 | 妊娠期、经前期综合征、围绝经期、青春期等 |
| 功能性水肿 | 体位性、高盐饮食、饮水过量、环境因素等 |
| 精神心理因素相关水肿 | 长期慢性压力、焦虑、应激状态、神经性厌食、暴食症、过度换气综合征、睡眠障碍、躯体形式障碍等 |
| 特发性水肿 | 病因未明 |
| 药物类别 | 代表药物 |
|---|---|
| 抗高血压药 | 钙通道阻滞剂:硝苯地平、氨氯地平、地尔硫 血管紧张素转换酶抑制剂:卡托普利、贝那普利、培哚普利等 β-受体阻滞剂:美托洛尔、比索洛尔等 中枢作用药:可乐定、甲基多巴、利血平等 直接血管扩张药:肼屈嗪、米诺地尔等 |
| 激素类药物 | 糖皮质激素类药物:地塞米松、甲泼尼龙、泼尼松等 性激素类药物:己烯雌酚、戊酸雌二醇、甲羟孕酮、左炔诺孕酮、睾酮等 |
| 非甾体抗炎药 | 阿司匹林、布洛芬、萘普生等 |
| 抗肿瘤药 | 多西他赛、吉西他滨、吉非替尼、伊马替尼等 |
| 免疫抑制剂 | 环磷酰胺、环孢素等 |
| 抗癫痫药 | 加巴喷丁、普瑞巴林等 |
| 抗菌药物 | 青霉素、头孢菌素类、磺胺类、喹诺酮类等 |
| 抗结核药 | 异烟肼、利福平等 |
| 降血糖药 | 胰岛素、吡格列酮、罗格列酮等 |
| 抗精神障碍药 | 奥氮平、米氮平、氯氮平、利培酮、舒必利、奋乃静、喹硫平、氯丙嗪等 |
| 其他药物 | 单胺氧化酶抑制剂、别嘌醇、甘草、雷公藤、双黄连粉针剂等 |
Table 3 Common medications associated with edema
| 药物类别 | 代表药物 |
|---|---|
| 抗高血压药 | 钙通道阻滞剂:硝苯地平、氨氯地平、地尔硫 血管紧张素转换酶抑制剂:卡托普利、贝那普利、培哚普利等 β-受体阻滞剂:美托洛尔、比索洛尔等 中枢作用药:可乐定、甲基多巴、利血平等 直接血管扩张药:肼屈嗪、米诺地尔等 |
| 激素类药物 | 糖皮质激素类药物:地塞米松、甲泼尼龙、泼尼松等 性激素类药物:己烯雌酚、戊酸雌二醇、甲羟孕酮、左炔诺孕酮、睾酮等 |
| 非甾体抗炎药 | 阿司匹林、布洛芬、萘普生等 |
| 抗肿瘤药 | 多西他赛、吉西他滨、吉非替尼、伊马替尼等 |
| 免疫抑制剂 | 环磷酰胺、环孢素等 |
| 抗癫痫药 | 加巴喷丁、普瑞巴林等 |
| 抗菌药物 | 青霉素、头孢菌素类、磺胺类、喹诺酮类等 |
| 抗结核药 | 异烟肼、利福平等 |
| 降血糖药 | 胰岛素、吡格列酮、罗格列酮等 |
| 抗精神障碍药 | 奥氮平、米氮平、氯氮平、利培酮、舒必利、奋乃静、喹硫平、氯丙嗪等 |
| 其他药物 | 单胺氧化酶抑制剂、别嘌醇、甘草、雷公藤、双黄连粉针剂等 |
| 红色预警征 | 疾病 |
|---|---|
| 颈静脉怒张、肝大、夜间阵发性呼吸困难、端坐呼吸、咳粉红色泡沫样痰 | 急性心力衰竭等 |
| 咽部堵塞感、吸气性喘鸣、三凹征、发绀、意识模糊 | 急性过敏反应、喉头水肿、遗传性血管性水肿、不明原因血管性水肿等 |
| 颜面和/或全身水肿、血压升高、无尿或少尿、肾功能损害 | 肾功能衰竭等 |
| 黄疸、腹胀、呕血、黑便、意识改变 | 肝硬化、门静脉高压、肝性脑病等 |
| 消瘦、乏力、颜面和/或全身水肿 | 恶性肿瘤、严重营养不良等 |
| 妊娠期出现下肢沉重、疼痛、视物模糊、夜间痉挛和感觉异常、全身水肿伴血压升高、蛋白尿 | 先兆子痫等 |
| 急性单侧肢体水肿、疼痛 | 急性深静脉血栓等 |
| 局部剧烈疼痛、患肢肿胀、感觉异常、脉搏减弱、运动障碍 | 骨筋膜室综合征等 |
| 高热或低体温、呼吸急促、心率加快、意识改变、休克、皮肤花斑 | 脓毒症等 |
| 体温降低(低于35℃)、血压下降、心动过缓、呼吸抑制、意识改变 | 甲状腺功能减退危象等 |
Table 4 Red warning signs of edema
| 红色预警征 | 疾病 |
|---|---|
| 颈静脉怒张、肝大、夜间阵发性呼吸困难、端坐呼吸、咳粉红色泡沫样痰 | 急性心力衰竭等 |
| 咽部堵塞感、吸气性喘鸣、三凹征、发绀、意识模糊 | 急性过敏反应、喉头水肿、遗传性血管性水肿、不明原因血管性水肿等 |
| 颜面和/或全身水肿、血压升高、无尿或少尿、肾功能损害 | 肾功能衰竭等 |
| 黄疸、腹胀、呕血、黑便、意识改变 | 肝硬化、门静脉高压、肝性脑病等 |
| 消瘦、乏力、颜面和/或全身水肿 | 恶性肿瘤、严重营养不良等 |
| 妊娠期出现下肢沉重、疼痛、视物模糊、夜间痉挛和感觉异常、全身水肿伴血压升高、蛋白尿 | 先兆子痫等 |
| 急性单侧肢体水肿、疼痛 | 急性深静脉血栓等 |
| 局部剧烈疼痛、患肢肿胀、感觉异常、脉搏减弱、运动障碍 | 骨筋膜室综合征等 |
| 高热或低体温、呼吸急促、心率加快、意识改变、休克、皮肤花斑 | 脓毒症等 |
| 体温降低(低于35℃)、血压下降、心动过缓、呼吸抑制、意识改变 | 甲状腺功能减退危象等 |
| 项目 | 对称性水肿 | 非对称性水肿 |
|---|---|---|
| 分布特征 | 双侧身体相同部位同时出现水肿,常见于全身性疾病(心力衰竭、肾病、营养不良等) | 仅出现在身体一侧,或双侧身体不同部位出现且程度差异大(深静脉血栓、蜂窝织炎、肢体创伤等) |
| 水肿程度 | 双侧肢体或身体下垂部位(双下肢等)的液体积聚程度相近。测量双侧肢体周径差值<1 cm为典型特征,反映水钠潴留的全身均质性 | 单侧肢体或局部区域显著肿胀。核心标志是双侧踝上周径差≥1 cm或小腿处周径差≥2 cm,急性期(深静脉血栓等)差值可达3~5 cm,患肢体积较健侧增加>30% |
| 伴随症状及体征 | 与原发全身性疾病相关(心源性水肿伴有呼吸困难、心悸、颈静脉怒张等;肾源性水肿伴有蛋白尿、血尿、血压升高等;肝源性水肿伴有黄疸、肝功能异常等) | 除局部肿胀外,还伴有疼痛、皮肤温度升高或降低、皮肤颜色改变等(下肢深静脉血栓形成时患侧肢体疼痛、皮肤温度升高、颜色青紫等,淋巴水肿皮肤可出现角化、粗糙等) |
| 体格检查重点 | 重点检查甲状腺、心、肝、肾、四肢等(测量血压,视诊颜面部、颈静脉等,触诊甲状腺、肝脾大小与质地、四肢等,叩诊移动性浊音、液波震颤等,听诊肺部呼吸音、心律、心音、心脏及腹部血管杂音等) | 重点检查局部病变(视诊有无静脉曲张、皮肤溃疡、红斑、水疱、瘢痕、肢体畸形;触诊足背动脉搏动、有无压痛、皮温升高等) |
Table 5 Differences between symmetric edema and asymmetric edema
| 项目 | 对称性水肿 | 非对称性水肿 |
|---|---|---|
| 分布特征 | 双侧身体相同部位同时出现水肿,常见于全身性疾病(心力衰竭、肾病、营养不良等) | 仅出现在身体一侧,或双侧身体不同部位出现且程度差异大(深静脉血栓、蜂窝织炎、肢体创伤等) |
| 水肿程度 | 双侧肢体或身体下垂部位(双下肢等)的液体积聚程度相近。测量双侧肢体周径差值<1 cm为典型特征,反映水钠潴留的全身均质性 | 单侧肢体或局部区域显著肿胀。核心标志是双侧踝上周径差≥1 cm或小腿处周径差≥2 cm,急性期(深静脉血栓等)差值可达3~5 cm,患肢体积较健侧增加>30% |
| 伴随症状及体征 | 与原发全身性疾病相关(心源性水肿伴有呼吸困难、心悸、颈静脉怒张等;肾源性水肿伴有蛋白尿、血尿、血压升高等;肝源性水肿伴有黄疸、肝功能异常等) | 除局部肿胀外,还伴有疼痛、皮肤温度升高或降低、皮肤颜色改变等(下肢深静脉血栓形成时患侧肢体疼痛、皮肤温度升高、颜色青紫等,淋巴水肿皮肤可出现角化、粗糙等) |
| 体格检查重点 | 重点检查甲状腺、心、肝、肾、四肢等(测量血压,视诊颜面部、颈静脉等,触诊甲状腺、肝脾大小与质地、四肢等,叩诊移动性浊音、液波震颤等,听诊肺部呼吸音、心律、心音、心脏及腹部血管杂音等) | 重点检查局部病变(视诊有无静脉曲张、皮肤溃疡、红斑、水疱、瘢痕、肢体畸形;触诊足背动脉搏动、有无压痛、皮温升高等) |
| 查体项目 | 查体内容 | 提示疾患 |
|---|---|---|
| 一般情况 | 体温升高;呼吸状态改变(呼吸困难、气促等);呼吸节律改变(呼吸深慢、浅快、叹气样等);精神意识状态改变(反应迟钝、目光呆滞、意识淡漠等);吞咽困难等 | 感染、休克、甲状腺功能亢进症、甲状腺功能减退症、尿毒症、脑卒中、营养不良、精神疾患等 |
| 皮肤与黏膜 | 皮肤颜色(苍白、发绀);皮肤外观(菲薄或增厚,色素沉着、皮疹、红斑、蜘蛛痣、紫癜、溃疡等);皮温与弹性改变;皮肤疼痛;毛发稀疏等 | 贫血、营养不良、肝脏疾病、静脉回流障碍、代谢内分泌系统疾患、系统性红斑狼疮、慢性静脉淤血等 |
| 甲状腺 | 触诊(肿大、质硬、压痛、可触及震颤等);听诊(有血管杂音) | 甲状腺功能亢进症、甲状腺功能减退症、甲状腺炎、甲状腺癌等 |
| 循环系统 | 颈部视诊(颈静脉怒张、肝颈静脉回流征阳性等);心脏视诊(心前区隆起等);心脏叩诊(心界扩大);心脏听诊(心率及心律异常、病理性杂音、第三心音奔马律、心包摩擦音等) | 心力衰竭、心房颤动、心脏瓣膜病、心肌疾病、心包疾病、上腔静脉综合征等 |
| 呼吸系统 | 胸部视诊(胸廓畸形或异常、呼吸频率及节律异常、有端坐呼吸);肺部叩诊(浊音);肺部听诊(呼吸音异常等) | 肺动脉高压、肺源性心脏病、呼吸衰竭、肺癌、糖尿病酮症酸中毒、脑卒中、中毒等 |
| 消化系统 | 腹部视诊(腹围增大、腹壁静脉曲张);腹部触诊(肝脾肿大,质硬、压痛)、腹部叩诊(移动性浊音阳性、液波震颤阳性,肾区叩击痛等);腹部听诊(肠鸣音增强或减弱) | 肝淤血、肝硬化、布加综合征、门静脉血栓、充血性心力衰竭、腹腔积液、肾盂肾炎、肾周围炎、急慢性肾炎、肾病综合征、腹腔恶性肿瘤等 |
| 静脉与淋巴系统 | 静脉曲张、压痛;全身浅表淋巴结肿大;象皮腿、皮肤增厚、皮温升高等 | 静脉血栓形成、血栓性静脉炎、丹毒、乳腺癌术后、丝虫病、恶性肿瘤等 |
| 神经系统 | 肢体感觉异常;面部水肿伴脑神经麻痹等 | 脑卒中、糖尿病周围神经病变伴血管性水肿、恶性肿瘤等 |
| 骨骼肌肉系统 | 关节肿胀、活动度减退、压痛;皮温升高;肌肉萎缩等 | 痛风、关节炎、炎症性水肿、创伤等 |
| 肛门及外生殖器 | 阴囊水肿;外阴水肿等 | 感染、创伤、过敏、低蛋白血症等 |
Table 6 Contents and clinical significance of edema systemic physical examination
| 查体项目 | 查体内容 | 提示疾患 |
|---|---|---|
| 一般情况 | 体温升高;呼吸状态改变(呼吸困难、气促等);呼吸节律改变(呼吸深慢、浅快、叹气样等);精神意识状态改变(反应迟钝、目光呆滞、意识淡漠等);吞咽困难等 | 感染、休克、甲状腺功能亢进症、甲状腺功能减退症、尿毒症、脑卒中、营养不良、精神疾患等 |
| 皮肤与黏膜 | 皮肤颜色(苍白、发绀);皮肤外观(菲薄或增厚,色素沉着、皮疹、红斑、蜘蛛痣、紫癜、溃疡等);皮温与弹性改变;皮肤疼痛;毛发稀疏等 | 贫血、营养不良、肝脏疾病、静脉回流障碍、代谢内分泌系统疾患、系统性红斑狼疮、慢性静脉淤血等 |
| 甲状腺 | 触诊(肿大、质硬、压痛、可触及震颤等);听诊(有血管杂音) | 甲状腺功能亢进症、甲状腺功能减退症、甲状腺炎、甲状腺癌等 |
| 循环系统 | 颈部视诊(颈静脉怒张、肝颈静脉回流征阳性等);心脏视诊(心前区隆起等);心脏叩诊(心界扩大);心脏听诊(心率及心律异常、病理性杂音、第三心音奔马律、心包摩擦音等) | 心力衰竭、心房颤动、心脏瓣膜病、心肌疾病、心包疾病、上腔静脉综合征等 |
| 呼吸系统 | 胸部视诊(胸廓畸形或异常、呼吸频率及节律异常、有端坐呼吸);肺部叩诊(浊音);肺部听诊(呼吸音异常等) | 肺动脉高压、肺源性心脏病、呼吸衰竭、肺癌、糖尿病酮症酸中毒、脑卒中、中毒等 |
| 消化系统 | 腹部视诊(腹围增大、腹壁静脉曲张);腹部触诊(肝脾肿大,质硬、压痛)、腹部叩诊(移动性浊音阳性、液波震颤阳性,肾区叩击痛等);腹部听诊(肠鸣音增强或减弱) | 肝淤血、肝硬化、布加综合征、门静脉血栓、充血性心力衰竭、腹腔积液、肾盂肾炎、肾周围炎、急慢性肾炎、肾病综合征、腹腔恶性肿瘤等 |
| 静脉与淋巴系统 | 静脉曲张、压痛;全身浅表淋巴结肿大;象皮腿、皮肤增厚、皮温升高等 | 静脉血栓形成、血栓性静脉炎、丹毒、乳腺癌术后、丝虫病、恶性肿瘤等 |
| 神经系统 | 肢体感觉异常;面部水肿伴脑神经麻痹等 | 脑卒中、糖尿病周围神经病变伴血管性水肿、恶性肿瘤等 |
| 骨骼肌肉系统 | 关节肿胀、活动度减退、压痛;皮温升高;肌肉萎缩等 | 痛风、关节炎、炎症性水肿、创伤等 |
| 肛门及外生殖器 | 阴囊水肿;外阴水肿等 | 感染、创伤、过敏、低蛋白血症等 |
| 类别 | 项目 | 临床意义 |
|---|---|---|
| 实验室检查 | 血常规 | 有无感染(细菌/病毒感染等)、慢性消耗性疾病、血液系统疾病及过敏状态等 |
| 尿常规 | 有无泌尿系统疾病,辅助筛查糖尿病等 | |
| 粪便常规及隐血试验 | 排查消化道出血及消化道肿瘤等 | |
| 生化检查 | ||
| 肝功能 | 有无低蛋白血症及肝胆系统疾病等 | |
| 肾功能 | 有无肾脏疾病,评估肾脏滤过功能及慢性肾病分期等 | |
| 电解质 | 有无内分泌疾病(如原发性醛固酮增多症)及利尿剂相关电解质紊乱等 | |
| 血脂 | 辅助诊断肾病综合征、甲状腺功能减退症等 | |
| 血糖 | 有无内分泌代谢疾病 | |
| 心肌酶谱 | 有无心肌梗死、心肌炎、免疫系统疾病(多发性肌炎、皮肌炎等)等 | |
| C反应蛋白、红细胞沉降率 | 有助于评估感染情况、排查结缔组织疾病、提示肿瘤性疾病线索、综合分析病情预后等 | |
| 肾上腺相关激素 | 筛查肾上腺疾病,鉴别继发性内分泌紊乱 | |
| 甲状腺激素 | 有无甲状腺疾病等 | |
| 自身抗体谱 | 有无结缔组织疾病等 | |
| 凝血功能、D-二聚体 | 为筛查血栓疾病、肝脏疾病、肿瘤性疾病等提供线索 | |
| N末端B型脑利钠肽前体 | 有助于鉴别心源性水肿 | |
| 早孕检查 | 有无妊娠期水肿 | |
| 慢性感染筛查 | 评估有无病毒性肝炎、结核及HIV等 | |
| 肿瘤标志物 | 筛查恶性肿瘤 | |
| 过敏原检查 | 明确过敏原,辅助诊断过敏性疾病 | |
| 影像学检查 | 心电图 | 有无心肌缺血、心肌梗死及心律失常等 |
| 胸部正侧位片或CT | 有无肺炎、肺气肿、肺结核、心包积液等 | |
| 心脏彩超 | 有无心肌肥厚、心脏瓣膜病变及评估心脏收缩、舒张功能是否正常等 | |
| 腹部彩超或CT | 有无腹腔相应脏器病变 | |
| 甲状腺彩超 | 有无甲状腺病变等 | |
| 血管彩超 | 有无四肢动静脉病变等 | |
| 静脉造影 | 有无静脉瓣膜功能障碍、上下腔静脉阻塞综合征等 | |
| 浅表淋巴结彩超 | 有无淋巴结炎、淋巴结肿大等 | |
| CT静脉成像(CTV)/磁共振静脉成像(MRV)[ | 有无髂腔静脉病变等 | |
| 胃肠镜检查 | 有无胃肠道病变引起的水肿 | |
| 眼底检查 | 有无眼底血管病变 | |
| 自主神经功能检查 | 有无自主神经功能紊乱 | |
| 淋巴显像 | 有无淋巴回流障碍 | |
| 正电子发射计算机断层显像(PET-CT) | 有助于辅助恶性肿瘤诊断等 |
Table 7 Laboratory and imaging examinations for edema
| 类别 | 项目 | 临床意义 |
|---|---|---|
| 实验室检查 | 血常规 | 有无感染(细菌/病毒感染等)、慢性消耗性疾病、血液系统疾病及过敏状态等 |
| 尿常规 | 有无泌尿系统疾病,辅助筛查糖尿病等 | |
| 粪便常规及隐血试验 | 排查消化道出血及消化道肿瘤等 | |
| 生化检查 | ||
| 肝功能 | 有无低蛋白血症及肝胆系统疾病等 | |
| 肾功能 | 有无肾脏疾病,评估肾脏滤过功能及慢性肾病分期等 | |
| 电解质 | 有无内分泌疾病(如原发性醛固酮增多症)及利尿剂相关电解质紊乱等 | |
| 血脂 | 辅助诊断肾病综合征、甲状腺功能减退症等 | |
| 血糖 | 有无内分泌代谢疾病 | |
| 心肌酶谱 | 有无心肌梗死、心肌炎、免疫系统疾病(多发性肌炎、皮肌炎等)等 | |
| C反应蛋白、红细胞沉降率 | 有助于评估感染情况、排查结缔组织疾病、提示肿瘤性疾病线索、综合分析病情预后等 | |
| 肾上腺相关激素 | 筛查肾上腺疾病,鉴别继发性内分泌紊乱 | |
| 甲状腺激素 | 有无甲状腺疾病等 | |
| 自身抗体谱 | 有无结缔组织疾病等 | |
| 凝血功能、D-二聚体 | 为筛查血栓疾病、肝脏疾病、肿瘤性疾病等提供线索 | |
| N末端B型脑利钠肽前体 | 有助于鉴别心源性水肿 | |
| 早孕检查 | 有无妊娠期水肿 | |
| 慢性感染筛查 | 评估有无病毒性肝炎、结核及HIV等 | |
| 肿瘤标志物 | 筛查恶性肿瘤 | |
| 过敏原检查 | 明确过敏原,辅助诊断过敏性疾病 | |
| 影像学检查 | 心电图 | 有无心肌缺血、心肌梗死及心律失常等 |
| 胸部正侧位片或CT | 有无肺炎、肺气肿、肺结核、心包积液等 | |
| 心脏彩超 | 有无心肌肥厚、心脏瓣膜病变及评估心脏收缩、舒张功能是否正常等 | |
| 腹部彩超或CT | 有无腹腔相应脏器病变 | |
| 甲状腺彩超 | 有无甲状腺病变等 | |
| 血管彩超 | 有无四肢动静脉病变等 | |
| 静脉造影 | 有无静脉瓣膜功能障碍、上下腔静脉阻塞综合征等 | |
| 浅表淋巴结彩超 | 有无淋巴结炎、淋巴结肿大等 | |
| CT静脉成像(CTV)/磁共振静脉成像(MRV)[ | 有无髂腔静脉病变等 | |
| 胃肠镜检查 | 有无胃肠道病变引起的水肿 | |
| 眼底检查 | 有无眼底血管病变 | |
| 自主神经功能检查 | 有无自主神经功能紊乱 | |
| 淋巴显像 | 有无淋巴回流障碍 | |
| 正电子发射计算机断层显像(PET-CT) | 有助于辅助恶性肿瘤诊断等 |
| 序号 | 名称 | 用途说明 | 结果判定 |
|---|---|---|---|
| 1 | 营养不良通用筛查工具[ | 该量表可用于筛查成人营养不良风险。量表包含3个独立评分项,即体质量指数(BMI)、体重变化、疾病所致进食量减少 | 0分:低营养风险状态; 1分:中等营养风险状态; ≥2分:高营养风险状态 |
| 2 | 静脉功能不全流行病学研究量表[ | 该量表可用于评估下肢慢性静脉功能不全患者的生活质量和症状严重程度。量表包含生活质量和症状2个模块 | 生活质量部分(25个条目): 生活质量较好:>80分;中度影响:50~80分; 生活质量显著受损:<50分 症状部分(10个条目): 症状轻微:>70分;中度症状:30~70分; 症状严重:<30分 |
| 3 | Naranjo药物不良反应因果关系评估量表[ | 该量表可用于评估药物与不良反应之间的因果关系,比如水肿是否由特定药物引起。量表包含10个标准化问题 | 确定:≥9分;很可能:5~8分; 可能:1~4分;可疑:≤0分 |
| 4 | 广泛焦虑量表[ | 该量表可用于筛查广泛性焦虑障碍并评估其严重程度。量表包含7个题目,是一种简单、快速的自评工具 | 无焦虑:0~4分;轻度焦虑:5~9分; 中度焦虑:10~14分;重度焦虑:15~21分 |
| 5 | 抑郁自评量表[ | 该量表可用于评估抑郁症状的严重程度。量表包含4个核心方面,即精神性-情感症状、躯体性障碍、精神运动性障碍、抑郁性心理障碍 | 正常,<53分;轻度抑郁,53~62分; 中度抑郁,63~72分;重度抑郁,>73分 |
Table 8 Edema assessment scales
| 序号 | 名称 | 用途说明 | 结果判定 |
|---|---|---|---|
| 1 | 营养不良通用筛查工具[ | 该量表可用于筛查成人营养不良风险。量表包含3个独立评分项,即体质量指数(BMI)、体重变化、疾病所致进食量减少 | 0分:低营养风险状态; 1分:中等营养风险状态; ≥2分:高营养风险状态 |
| 2 | 静脉功能不全流行病学研究量表[ | 该量表可用于评估下肢慢性静脉功能不全患者的生活质量和症状严重程度。量表包含生活质量和症状2个模块 | 生活质量部分(25个条目): 生活质量较好:>80分;中度影响:50~80分; 生活质量显著受损:<50分 症状部分(10个条目): 症状轻微:>70分;中度症状:30~70分; 症状严重:<30分 |
| 3 | Naranjo药物不良反应因果关系评估量表[ | 该量表可用于评估药物与不良反应之间的因果关系,比如水肿是否由特定药物引起。量表包含10个标准化问题 | 确定:≥9分;很可能:5~8分; 可能:1~4分;可疑:≤0分 |
| 4 | 广泛焦虑量表[ | 该量表可用于筛查广泛性焦虑障碍并评估其严重程度。量表包含7个题目,是一种简单、快速的自评工具 | 无焦虑:0~4分;轻度焦虑:5~9分; 中度焦虑:10~14分;重度焦虑:15~21分 |
| 5 | 抑郁自评量表[ | 该量表可用于评估抑郁症状的严重程度。量表包含4个核心方面,即精神性-情感症状、躯体性障碍、精神运动性障碍、抑郁性心理障碍 | 正常,<53分;轻度抑郁,53~62分; 中度抑郁,63~72分;重度抑郁,>73分 |
| [82] |
|
| [83] |
李茜,赵祎然,高莹,等. 基于古代文献的针灸治疗水肿选穴规律探析[J]. 中医药导报,2023,29(4):116-121,157. DOI:10.13862/j.cn43-1446/r.2023.04.024.
|
| [84] | |
| [85] |
徐英,胡江华. 中成药配合针刺治疗老年特发性浮肿60例[J]. 实用中医药杂志,2011,27(4):240-241. DOI:10.3969/j.issn.1004-2814.2011.04.018.
|
| [86] |
陈月梅,蒋清华,张照莉,等. 全程管理模式在妇科恶性肿瘤下肢淋巴水肿患者中的应用[J]. 重庆医学,2023,52(8):1171-1176. DOI:10.3969/j.issn.1671-8348.2023.08.011.
|
| [87] |
国家心血管病中心,国家基本公共卫生项目基层高血压管理办公室,国家基层高血压管理专家委员会. 国家基层高血压防治管理指南2020版[J]. 中国循环杂志,2021,36(3):209-220. DOI:10.3969/J.issn.1000-3614.2021.03.001.
|
| [88] |
李海洋,姜金星,赵琪玉,等. 基于分级诊疗制度下徐州市慢性病患者就医选择影响因素分析研究[J]. 中国全科医学,2020,23(12):1546-1551. DOI:10.12114/j.issn.1007-9572.2020.00.036.
|
| [89] |
张蔚青,顾秋莹,顾艳婷,等. 危重症患者水肿状态知信行量表的构建及信效度检验[J]. 上海护理,2022,22(2):11-16.
|
| [90] |
国家标准化代谢性疾病管理中心学术委员会,国家标准化代谢性疾病管理中心专家顾问委员会,王卫庆,等. 国家标准化代谢性疾病管理中心(MMC)"三高"患者全程管规范[J]. 中华内分泌代谢杂志,2024,40(12):1007-1023. DOI:10.3760/cma.j.cn311282-20240920-00430.
|
| [91] |
中华医学会,中华医学会杂志社,中华医学会全科医学分会,等. 慢性阻塞性肺疾病基层诊疗指南(2018年)[J]. 中华全科医师杂志,2018,17(11):856-870. DOI:10.3760/cma.j.cn114798-20240326-00174.
|
| [92] |
张星,彭昕,胡洁,等. 针对乳腺癌患者术后上肢淋巴水肿筛查的效果观察[J]. 中国社会医学杂志,2019,36(5):556-559. DOI:10.3969/j.issn.1673-5625.2019.05.030.
|
| [93] |
林玲,张小娟,朱坤. 家庭医生签约服务对医防结合的影响[J]. 中国卫生政策研究,2018,11(12):29-34. DOI:10.3969/j.issn.1674-2982.2018.12.006.
|
| [94] |
|
| [95] |
|
| [1] |
万学红,卢雪峰. 诊断学[M]. 10版. 北京:人民卫生出版社,2024.
|
| [2] |
陈国强,钱睿哲. 病理生理学[M]. 10版. 北京:人民卫生出版社,2024:71.
|
| [3] |
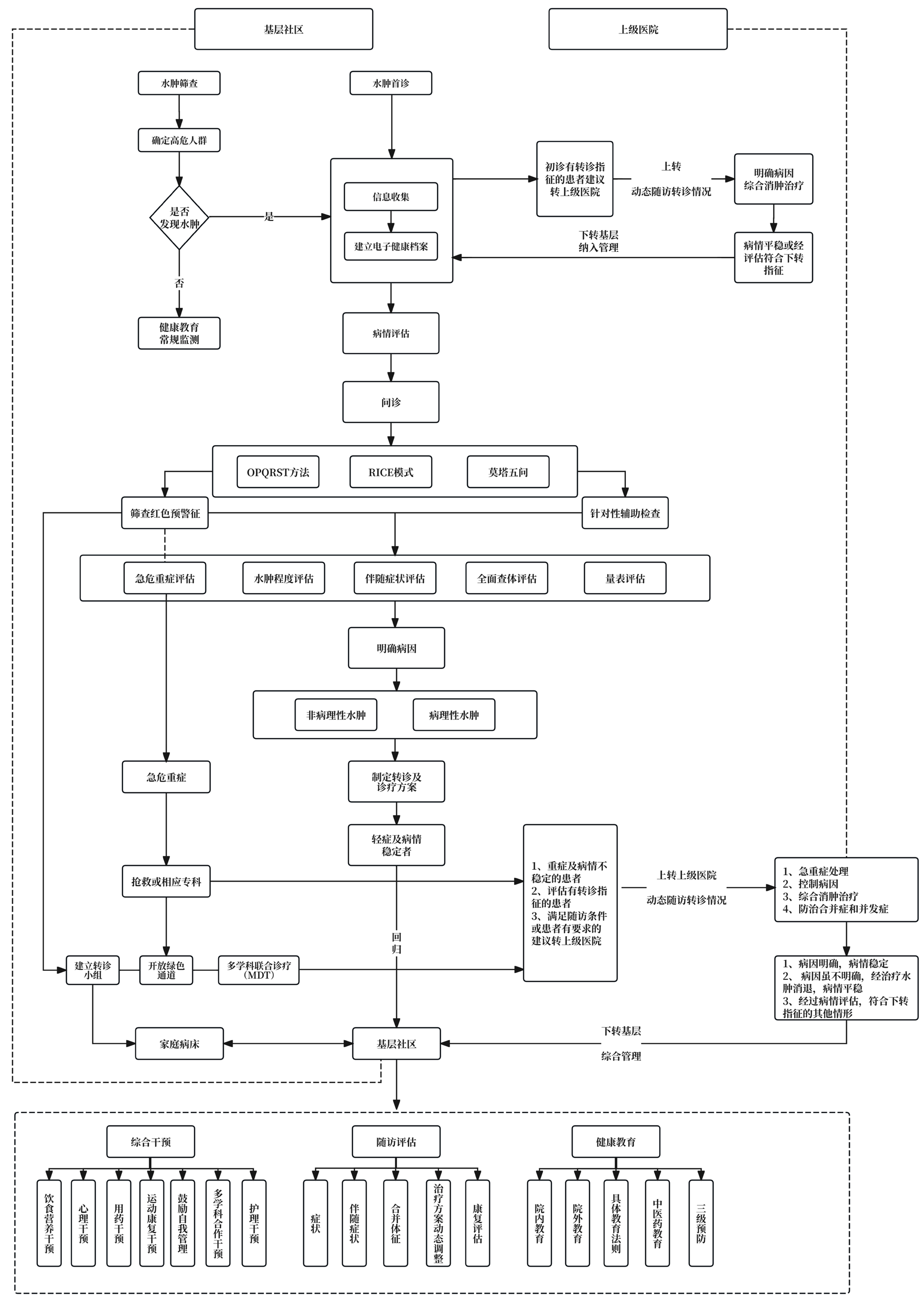
张帅帅,任菁菁,邱艳. 水肿的全科诊疗思路[J]. 中华全科医师杂志,2023,22(7):767-772.
|
| [4] |
|
| [5] |
卞修武,李一雷. 病理学[M]. 10版. 北京:人民卫生出版社,2024:56.
|
| [6] |
万学红,刘成玉. 临床诊断学[M]. 4版. 北京:人民卫生出版社,2024:15.
|
| [7] |
吴勉华,石岩. 中医内科学[M]. 5版. 北京:中国中医药出版社,2021:277.
|
| [8] |
|
| [9] |
|
| [10] |
|
| [11] |
|
| [12] |
|
| [13] |
|
| [14] |
刘长建. 下肢水肿病因和鉴别诊断[J]. 中国实用外科杂志,2010,30(12):1072-1074.
|
| [15] |
|
| [16] |
中华医学会心血管病学分会,中国医师协会心血管内科医师分会,中国医师协会心力衰竭专业委员会,等. 中国心力衰竭诊断和治疗指南2024[J]. 中华心血管病杂志,2024,52(3):235-275. DOI:10.3760/cma.j.cn112148-20231101-00405.
|
| [17] |
|
| [18] |
|
| [19] |
|
| [20] |
|
| [21] |
|
| [22] |
|
| [96] |
|
| [97] |
王晓栋,刘凤宇,王伟,等. 上海市家庭病床服务供给现状调查研究[J]. 中国初级卫生保健,2025,39(1):1-4. DOI:10.3969/j.issn.1001-568X.2025.01.0001.
|
| [98] |
李佳林,申思哲,龙达. 双向转诊模式及运行机制的探讨[J]. 中国中医药现代远程教育,2022,20(22):186-187.
|
| [23] |
|
| [24] |
|
| [25] |
|
| [26] |
|
| [27] |
吴新校,杨凯超,吴伟东. 三级综合性医院全科门诊水肿患者就诊情况研究[J]. 全科医学临床与教育,2020,18(10):931-932. DOI:10.13558/j.cnki.issn1672-3686.2020.010.020.
|
| [28] |
张莹莹,李华,管佳琴,等. 乳腺癌患者术后早期上肢淋巴水肿的发生率及影响因素分析[J]. 组织工程与重建外科,2023,19(3):242-248. DOI:10.3969/j.issn.1673-0364.2023.03.005.
|
| [29] |
李慧静,顾洪旭,米春梅. 子痫前期患者水肿类型与妊娠不良结局的关系[J]. 实用妇产科杂志,2024,40(12):1019-1023.
|
| [30] |
陈燚. 老年慢性心衰患者再入院相关因素分析[D]. 吉首:吉首大学,2019.
|
| [31] |
王怡琨,刘惠,伍剑锋,等. 肾性水肿发生率及风险因素分析:一项单中心回顾性病例对照研究[J]. 中国中西医结合肾病杂志,2021,22(9):814-816.
|
| [32] |
|
| [33] |
王睿华,钱程,杨琳珊,等. 遗传性血管性水肿与获得性血管性水肿的诊断及治疗进展[J]. 中国临床实用医学,2025,16(1):70-74. DOI:10.3760/cma.j.cn115570-20241220-00825.
|
| [34] |
|
| [35] |
|
| [36] |
|
| [37] |
|
| [38] |
|
| [39] |
|
| [40] |
|
| [41] |
|
| [42] |
|
| [43] |
|
| [44] |
|
| [45] |
|
| [46] |
|
| [47] |
|
| [48] |
|
| [49] |
|
| [50] |
丁睿哲,高达,雷团结,等. 高体三三阴辨治肾病水肿之探微[J]. 中华中医药杂志,2020,35(8):3975-3977.
|
| [51] |
|
| [52] |
|
| [53] |
|
| [54] |
中国医师协会血管外科医师分会静脉学组,史振宇,吴丹明. 常见静脉疾病诊治规范(2022年版)[J]. 中华血管外科杂志,2022,7(1):12-29.
|
| [55] |
|
| [56] |
|
| [57] |
|
| [58] |
|
| [59] |
|
| [60] |
中华医学会骨科学分会创伤骨科学组,中国医师协会骨科分会外固定与肢体重建学组,中国医师协会创伤外科医师分会骨与关节损伤学组. 肢体创伤后水肿管理指南(2025)[J]. 中华创伤骨科杂志,2025,27(2):93-105. DOI:10.2174/1871525717666181211141227.
|
| [61] |
|
| [62] |
吴言,杜琼靓,王佳,等. 妇科恶生肿瘤手术患者下肢淋巴水肿非药物预防措施的最佳证据总结[J].现代临床护理,2025,24(2):10-22.
|
| [63] |
胡进,刘华云,刘高明,等. 妇科肿瘤综合治疗后下肢淋巴水肿患者居家管理指南[J]. 护理学杂志,2025,40(6):1-10. DOI:10.3870/j.issn.1001-4152.2025.06.001.
|
| [64] |
葛均波,王辰,王建安. 内科学[M]. 10版. 北京:人民卫生出版社,2024.
|
| [65] |
崔勇,高兴华. 皮肤性病学[M]. 10版. 北京:人民卫生出版社,2024.
|
| [66] |
史振宇,王晖,刘国伟,等. 下肢静脉曲张合并髂静脉压迫联合处理的诊治经验分析[J]. 中华血管外科杂志,2020,5(3):155-159. DOI:10.3760/cma.j.cn101411-20200727-00078.
|
| [67] |
陈峥,刘洪,李凤贺,等. 整体治疗方案在急性下肢深静脉血栓形成合并髂静脉压迫综合征治疗中的应用[J]. 中华血管外科杂志,2018,3(4):208-212. DOI:10.3760/cma.j.issn.2096-1863.2018.04.005.
|
| [68] |
郭琨. 51例肢体淋巴水肿的临床治疗效果[D]. 郑州:郑州大学,2021.
|
| [69] |
中华整形外科学分会淋巴水肿学组. 外周淋巴水肿诊疗的中国专家共识[J]. 中华整形外科杂志,2020,36(4):355-360. DOI:10.3760/cma.j.cn114453-20191126-00354.
|
| [70] |
支玉香,徐迎阳,刘爽,等. 中国遗传性血管性水肿诊断与治疗专家共识(2024版)[J]. 中华临床免疫和变态反应杂志,2025,19(1):1-10.
|
| [71] | |
| [72] | |
| [73] | |
| [74] |
陈孝平,张英泽,兰平. 外科学[M]. 10版. 北京:人民卫生出版社,2024.
|
| [75] |
中华医学会内分泌学分会电解质紊乱学组. 低钠血症的中国专家共识[J]. 中华内分泌代谢杂志,2023,39(12):999-1009. DOI:10.3760/cma.j.cn311282-20230526-00236.
|
| [76] |
雷常彬,何凌霄,廖灯彬,等. 《WHS压疮治疗指南——2023更新版》解读[J]. 华西医学,2024,39(10):1520-1525.
|
| [77] |
|
| [78] |
|
| [79] |
|
| [80] |
全国肺栓塞和深静脉血栓形成防治能力建设项目专家委员会《医院内静脉血栓栓塞症防治质量评价与管理指南版》编写专家组,翟振国,王辰,等. 医院内静脉血栓栓塞症防治质量评价与管理指南(2022版)[J]. 中华医学杂志,2022,102(42):3338-3348.
|
| [81] |
|
| [1] | Community Rehabilitation Working Committee of Chinese Rehabilitation Medicine Association. Chinese Expert Consensus on Community-based Cancer-related Fatigue Management (2025 Edition) [J]. Chinese General Practice, 2025, 28(33): 4117-4124. |
| [2] | HUANG Zichen, XIA Zhongyuan, ZHI Congcong, CHEN Ying, LIU Ningyuan, LIU Dianlong, ZHENG Lihua. Defining Clinical Queries and Construction of Outcome Indexes in Guidelines on the Diagnosis and Treatment of Anal Fistula by Integrated Traditional Chinese and Western Medicine [J]. Chinese General Practice, 2025, 28(32): 4095-4101. |
| [3] | FANG Junze, GAO Huaiting, XING Suxia, WANG Yu. The Effectiveness Evaluation of Artificial Intelligence Assisted Diagnosis System for Chest Diseases in the Diagnosis of General Practitioners in Primary Healthcare Institutions [J]. Chinese General Practice, 2025, 28(31): 3948-3953. |
| [4] | YAN Xinfeng, YU Chuanning, CAO Sijing, YIN Daogen, SHAN Xiaotao, WANG Yijing, XIE Pei, ZHAO Jie, YANG Weiyi, LIU Gang, HAN Xinxin. Digitally Enabled Generalist-Specialist Collaborative Care on Chronic Care Management of Community under the National Basic Public Health Service: Practical Exploration and Early Achievement [J]. Chinese General Practice, 2025, 28(31): 3897-3903. |
| [5] | ZHANG Peng, LIU Lidi, ZHANG Ying, YANG Ziyu, LIU Changming, TANG Yijun, LIAO Xiaoyang, JIA Yu. Interpretation and Clinical Implications of the 2024 Italian Guidelines for the Management of Adult Individuals with Overweight and Obesity and Metabolic Comorbidities That are Resistant to Behavioral Treatment [J]. Chinese General Practice, 2025, 28(30): 3747-3752. |
| [6] | LI Hao, LI Peijin, LIU Tingting, CUI Yiyuan, LI Sicong, LIU Lixing, FENG Li, Working Group on Integrated Traditional Chinese and Western Medicine Diagnosis and Treatment Guidelines for Cancer Pain. Guidelines on the Diagnosis and Treatment of Cancer Pain by Integrated Traditional Chinese and Western Medicine [J]. Chinese General Practice, 2025, 28(30): 3729-3740. |
| [7] | MA Jingtao, HUANG Jie, ZHANG Ye, CHEN Meng, ZHANG Zhiying. Research Progress on Anticoagulant Therapy for Deep Vein Thrombosis in Different Parts of the Lower Extremity [J]. Chinese General Practice, 2025, 28(29): 3721-3728. |
| [8] | Community Rehabilitation Working Committee of Chinese Rehabilitation Medical Association. Chinese Expert Consensus on Sleep Health and Rehabilitation Management for Community-dwelling Older Adults (2025 Edition) [J]. Chinese General Practice, 2025, 28(29): 3608-3618. |
| [9] | ZHANG Tianyu, YU Haibo, CHEN Fei, LI Xin, ZHANG Jiajia, ZHAN Xiaokai, SHEN Man, TANG Ran, FAN Sibin, ZHAO Fengyi, HUANG Zhongxia. Meta-analysis of the Efficacy and Safety of Systemic Treatment for POEMS Syndrome [J]. Chinese General Practice, 2025, 28(27): 3447-3455. |
| [10] | WANG Yajing, DUAN Xiaoyang, HOU Ran, HUANG Yajie, SHI Jian. Advances in Targeted Combination Therapy for Patients with Brain Metastases from EGFR-mutated Non-small Cell Lung Cancer [J]. Chinese General Practice, 2025, 28(26): 3328-3337. |
| [11] | HUANG Yulin, WANG Haoyun, LI Yanmei, XIAO Xueying. Symptom Clusters in Gastric Cancer Patients Receiving Chemotherapy: a Scoping Review [J]. Chinese General Practice, 2025, 28(26): 3338-3344. |
| [12] | ZHI Congcong, LI Xue, CHENG Yicheng, WANG Xiaolong, ZHENG Lihua. Guidelines for Integrated Traditional Chinese and Western Medicine Diagnosis and Treatment of Hemorrhoids (2025 Edition) [J]. Chinese General Practice, 2025, 28(26): 3217-3228. |
| [13] | YAN Fanghong, PENG Guotian, ZHANG Guoli, SUN Ruiyi, MA Yuxia, HAN Lin. Matching Analysis of the Content of Chronic Disease Management for the Elderly in Medical Union: Based on the Perspective of "Guidance-Practice-Need" [J]. Chinese General Practice, 2025, 28(25): 3119-3126,3136. |
| [14] | PAN Qi, REN Jingjing, MA Fanghui, HU Mengjie. Survey of General Practitioners' Cognition and Needs for AI Assisted Diagnosis and Treatment Systems [J]. Chinese General Practice, 2025, 28(25): 3127-3136. |
| [15] | National Clinical Research Center for Infectious Diseases Jiangxi Branch, Jiangxi Provincial Key Laboratory of Tuberculosis. Expert Consensus on the Treatment of Pulmonary Tuberculosis Complicated with Chronic Hepatitis B Virus Infection [J]. Chinese General Practice, 2025, 28(24): 2961-2967. |
| Viewed | ||||||
|
Full text |
|
|||||
|
Abstract |
|
|||||