
Chinese General Practice ›› 2026, Vol. 29 ›› Issue (12): 1588-1598.DOI: 10.12114/j.issn.1007-9572.2024.0274
• Article • Previous Articles Next Articles
Received:2024-08-10
Revised:2024-12-15
Published:2026-04-20
Online:2026-03-12
Contact:
WEI Qiushi
通讯作者:
魏秋实
作者简介:作者贡献:
何晓铭负责文章撰写;何敏聪、魏腾飞、林天烨负责统计学处理及图表的绘制与展示;何晓铭负责数据的收集与整理;刘文刚、张庆文、何伟、魏秋实提出主要研究目标,负责研究方案的构思、设计与论文修订;魏秋实负责文章的质量控制与审查。
基金资助:CLC Number:
Add to citation manager EndNote|Ris|BibTeX
URL: https://www.chinagp.net/EN/10.12114/j.issn.1007-9572.2024.0274
| 骨密度类型 | 例数 | 气滞血瘀 | 寒湿痹阻 | 肝肾亏虚 | 痰瘀互结 |
|---|---|---|---|---|---|
| 骨量正常 | 100 | 49(49.00) | 15(15.00) | 32(32.00) | 4(4.00) |
| 骨量减少 | 100 | 20(20.00) | 45(45.00) | 31(31.00) | 4(4.00) |
| 骨质疏松 | 100 | 27(27.00) | 12(12.00) | 59(59.00) | 2(2.00) |
Table 1 Distribution of TCM syndrome types in postmenopausal KOA patients with different bone densities
| 骨密度类型 | 例数 | 气滞血瘀 | 寒湿痹阻 | 肝肾亏虚 | 痰瘀互结 |
|---|---|---|---|---|---|
| 骨量正常 | 100 | 49(49.00) | 15(15.00) | 32(32.00) | 4(4.00) |
| 骨量减少 | 100 | 20(20.00) | 45(45.00) | 31(31.00) | 4(4.00) |
| 骨质疏松 | 100 | 27(27.00) | 12(12.00) | 59(59.00) | 2(2.00) |
| 自变量 | 因变量 | B | OR值 | 95%CI | P值 |
|---|---|---|---|---|---|
| 气滞血瘀证 | 骨量减少 | 0.51 | 1.67 | 0.83~3.32 | 0.137 |
| 骨质疏松 | 0.19 | 1.21 | 0.39~2.99 | 0.786 | |
| 寒湿痹阻证 | 骨量减少 | -0.25 | 0.72 | 0.38~1.45 | 0.337 |
| 骨质疏松 | 0.04 | 1.15 | 0.67~1.98 | 0.576 | |
| 肝肾亏虚证 | 骨量减少 | 0.87 | 2.37 | 1.20~4.69 | 0.013 |
| 骨质疏松 | 1.25 | 3.39 | 2.41~4.76 | <0.001 | |
| 痰瘀互结证 | 骨量减少 | -0.22 | 0.61 | 0.29~1.30 | 0.177 |
| 骨质疏松 | 0.02 | 1.04 | 0.56~1.79 | 0.561 |
Table 2 Logistic regression analysis between TCM syndrome types and bone density in postmenopausal KOA patients
| 自变量 | 因变量 | B | OR值 | 95%CI | P值 |
|---|---|---|---|---|---|
| 气滞血瘀证 | 骨量减少 | 0.51 | 1.67 | 0.83~3.32 | 0.137 |
| 骨质疏松 | 0.19 | 1.21 | 0.39~2.99 | 0.786 | |
| 寒湿痹阻证 | 骨量减少 | -0.25 | 0.72 | 0.38~1.45 | 0.337 |
| 骨质疏松 | 0.04 | 1.15 | 0.67~1.98 | 0.576 | |
| 肝肾亏虚证 | 骨量减少 | 0.87 | 2.37 | 1.20~4.69 | 0.013 |
| 骨质疏松 | 1.25 | 3.39 | 2.41~4.76 | <0.001 | |
| 痰瘀互结证 | 骨量减少 | -0.22 | 0.61 | 0.29~1.30 | 0.177 |
| 骨质疏松 | 0.02 | 1.04 | 0.56~1.79 | 0.561 |
| 证型 | 例数 | 年龄( | 疼痛时间[M(P25,P75),年] |
|---|---|---|---|
| 肝肾亏虚证 | 122 | 65.8±8.5 | 5.00(2.00,10.00) |
| 气滞血瘀证 | 96 | 65.6±8.4 | 4.00(1.00,9.25) |
| t(Z)值 | 0.120 | -0.983a | |
| P值 | 0.905 | 0.325 |
Table 3 Comparison of age and pain time of postmenopausal KOA patients with liver and kidney deficiency syndrome and Qi stagnation and blood stasis syndrome
| 证型 | 例数 | 年龄( | 疼痛时间[M(P25,P75),年] |
|---|---|---|---|
| 肝肾亏虚证 | 122 | 65.8±8.5 | 5.00(2.00,10.00) |
| 气滞血瘀证 | 96 | 65.6±8.4 | 4.00(1.00,9.25) |
| t(Z)值 | 0.120 | -0.983a | |
| P值 | 0.905 | 0.325 |
| 证型 | 例数 | 疼痛 | 僵硬 | 身体功能 | WOMAC总分 |
|---|---|---|---|---|---|
| 肝肾亏虚证 | 122 | 12.00(11.00,13.00) | 4.00(3.00,4.00) | 36.50(31.75,43.00) | 53.00(46.00,59.00) |
| 气滞血瘀证 | 96 | 11.00(10.00,13.00) | 4.00(3.00,4.00) | 34.00(27.75,39.25) | 49.00(43.00,54.00) |
| Z值 | -1.887 | -0.705 | -2.848 | -3.262 | |
| P值 | 0.059 | 0.481 | 0.004 | 0.001 |
Table 4 Comparison of WOMAC pain,stiffness,function,and total score between patients with liver and kidney deficiency syndrome and Qi stagnation and blood stasis syndrome
| 证型 | 例数 | 疼痛 | 僵硬 | 身体功能 | WOMAC总分 |
|---|---|---|---|---|---|
| 肝肾亏虚证 | 122 | 12.00(11.00,13.00) | 4.00(3.00,4.00) | 36.50(31.75,43.00) | 53.00(46.00,59.00) |
| 气滞血瘀证 | 96 | 11.00(10.00,13.00) | 4.00(3.00,4.00) | 34.00(27.75,39.25) | 49.00(43.00,54.00) |
| Z值 | -1.887 | -0.705 | -2.848 | -3.262 | |
| P值 | 0.059 | 0.481 | 0.004 | 0.001 |
| 证型 | 例数 | ESR(mm/1 h) | CRP(mg/L) | 血钙(mmol/L) | 血磷(mmol/L) | 碱性磷酸酶(U/L) |
|---|---|---|---|---|---|---|
| 肝肾亏虚证 | 122 | 19.55(13.73,27.15) | 5.68(1.99,8.04) | 2.30(2.23,2.37) | 1.19(1.09,1.28) | 83.15(71.10,100.53) |
| 气滞血瘀证 | 96 | 20.60(14.60,35.40) | 5.72(1.37,9.24) | 2.30(2.23,2.36) | 1.16(1.05,1.26) | 83.30(71.50,100.05) |
| Z值 | -1.531 | -0.010 | -0.253 | -1.275 | -0.013 | |
| P值 | 0.126 | 0.992 | 0.800 | 0.202 | 0.990 |
Table 4 Comparison of ESR,CRP,total calcium,phosphorus,and alkaline phosphatase between the two groups
| 证型 | 例数 | ESR(mm/1 h) | CRP(mg/L) | 血钙(mmol/L) | 血磷(mmol/L) | 碱性磷酸酶(U/L) |
|---|---|---|---|---|---|---|
| 肝肾亏虚证 | 122 | 19.55(13.73,27.15) | 5.68(1.99,8.04) | 2.30(2.23,2.37) | 1.19(1.09,1.28) | 83.15(71.10,100.53) |
| 气滞血瘀证 | 96 | 20.60(14.60,35.40) | 5.72(1.37,9.24) | 2.30(2.23,2.36) | 1.16(1.05,1.26) | 83.30(71.50,100.05) |
| Z值 | -1.531 | -0.010 | -0.253 | -1.275 | -0.013 | |
| P值 | 0.126 | 0.992 | 0.800 | 0.202 | 0.990 |
| 证型 | 例数 | 三酰甘油 | 总胆固醇 | 高密度脂蛋白 | 低密度脂蛋白 |
|---|---|---|---|---|---|
| 肝肾亏虚证 | 122 | 1.81(1.24,2.65) | 5.28(4.64,5.90) | 1.30(1.11,1.49) | 3.11(2.58,3.88) |
| 气滞血瘀证 | 96 | 1.66(1.21,2.35) | 5.44(4.87,6.06) | 1.31(1.15,1.61) | 3.28(2.79,3.85) |
| Z值 | -0.941 | -0.889 | -1.079 | -0.906 | |
| P值 | 0.347 | 0.374 | 0.280 | 0.365 |
Table 6 Comparison of four blood lipids between the two groups
| 证型 | 例数 | 三酰甘油 | 总胆固醇 | 高密度脂蛋白 | 低密度脂蛋白 |
|---|---|---|---|---|---|
| 肝肾亏虚证 | 122 | 1.81(1.24,2.65) | 5.28(4.64,5.90) | 1.30(1.11,1.49) | 3.11(2.58,3.88) |
| 气滞血瘀证 | 96 | 1.66(1.21,2.35) | 5.44(4.87,6.06) | 1.31(1.15,1.61) | 3.28(2.79,3.85) |
| Z值 | -0.941 | -0.889 | -1.079 | -0.906 | |
| P值 | 0.347 | 0.374 | 0.280 | 0.365 |
| 证型 | 例数 | HKA | JLCA | 胫骨平台下面积(mm2) | 胫骨平台下低密度影面积(mm2) |
|---|---|---|---|---|---|
| 肝肾亏虚证 | 122 | 174.0°(170.0°,178.0°) | 4.0°(2.8°,6.0°) | 2 165.7(2 017.1,2 358.7) | 1 107.41(962.3,1 291.7) |
| 气滞血瘀证 | 96 | 177.0°(174.0°,179.0°) | 3.0°(2.0°,4.0°) | 2 131.5(1 908.8,2 365.9) | 1 013.45(838.7,1 133.1) |
| Z值 | -4.367 | -4.991 | -0.883 | -3.067 | |
| P值 | <0.001 | <0.001 | 0.377 | 0.002 |
Table 7 Comparison of HKA,JLCA,and tibial plateau area between the two groups
| 证型 | 例数 | HKA | JLCA | 胫骨平台下面积(mm2) | 胫骨平台下低密度影面积(mm2) |
|---|---|---|---|---|---|
| 肝肾亏虚证 | 122 | 174.0°(170.0°,178.0°) | 4.0°(2.8°,6.0°) | 2 165.7(2 017.1,2 358.7) | 1 107.41(962.3,1 291.7) |
| 气滞血瘀证 | 96 | 177.0°(174.0°,179.0°) | 3.0°(2.0°,4.0°) | 2 131.5(1 908.8,2 365.9) | 1 013.45(838.7,1 133.1) |
| Z值 | -4.367 | -4.991 | -0.883 | -3.067 | |
| P值 | <0.001 | <0.001 | 0.377 | 0.002 |
| 证型 | 例数 | Ⅱ级 | Ⅲ级 | Ⅳ级 | |
|---|---|---|---|---|---|
| 肝肾亏虚证 | 122 | 6(4.9) | 43(35.2) | 73(59.8) | 118.34 |
| 气滞血瘀证 | 96 | 10(10.4) | 36(37.5) | 50(52.0) | 102.66 |
Table 8 Comparison of K-L grading between the two groups
| 证型 | 例数 | Ⅱ级 | Ⅲ级 | Ⅳ级 | |
|---|---|---|---|---|---|
| 肝肾亏虚证 | 122 | 6(4.9) | 43(35.2) | 73(59.8) | 118.34 |
| 气滞血瘀证 | 96 | 10(10.4) | 36(37.5) | 50(52.0) | 102.66 |
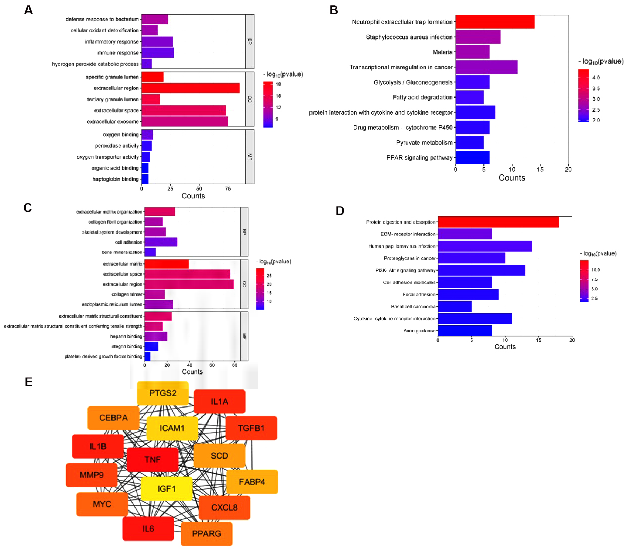
Figure 2 A Volcano map visualizing differentially expressed genes(DEGs)in the GSE51588 dataset involving KOA patients and the heatmap visualizing the top 50 DEGs
| 证型 | 例数 | IL-6 | MMP9 | TNF-α | CXCL8 | IL-1β |
|---|---|---|---|---|---|---|
| 肝肾亏虚证 | 3 | 0.09±0.01 | 0.37±0.09 | 0.16±0.05 | 0.10±0.02 | 0.05±0.01 |
| 气滞血瘀证 | 3 | 0.67±0.12 | 0.44±0.10 | 0.30±0.04 | 0.23±0.03 | 0.20±0.05 |
| t值 | 8.343 | 0.901 | 3.787 | 6.245 | 5.205 | |
| P值 | 0.001 | 0.418 | 0.019 | 0.003 | 0.006 |
Table 9 Comparison of protein expression of IL-6,MMP9,TNF - α,CXCL8,and IL-1 β between the two groups
| 证型 | 例数 | IL-6 | MMP9 | TNF-α | CXCL8 | IL-1β |
|---|---|---|---|---|---|---|
| 肝肾亏虚证 | 3 | 0.09±0.01 | 0.37±0.09 | 0.16±0.05 | 0.10±0.02 | 0.05±0.01 |
| 气滞血瘀证 | 3 | 0.67±0.12 | 0.44±0.10 | 0.30±0.04 | 0.23±0.03 | 0.20±0.05 |
| t值 | 8.343 | 0.901 | 3.787 | 6.245 | 5.205 | |
| P值 | 0.001 | 0.418 | 0.019 | 0.003 | 0.006 |
| 证型 | 例数 | PPAR-γ | SCD | FABP4 | C/EBPα | TGF-β |
|---|---|---|---|---|---|---|
| 肝肾亏虚证 | 3 | 1.06±0.18 | 0.38±0.09 | 0.23±0.07 | 0.59±0.11 | 0.05±0.01 |
| 气滞血瘀证 | 3 | 0.61±0.09 | 0.18±0.04 | 0.20±0.05 | 0.17±0.03 | 0.20±0.05 |
| t值 | 3.873 | 3.517 | 0.604 | 6.380 | 1.480 | |
| P值 | 0.017 | 0.024 | 0.578 | 0.003 | 0.213 |
Table 10 Comparison of protein levels of PPAR-γ,SCD,FABP4,C/EBP α,and TGF-β between the two groups
| 证型 | 例数 | PPAR-γ | SCD | FABP4 | C/EBPα | TGF-β |
|---|---|---|---|---|---|---|
| 肝肾亏虚证 | 3 | 1.06±0.18 | 0.38±0.09 | 0.23±0.07 | 0.59±0.11 | 0.05±0.01 |
| 气滞血瘀证 | 3 | 0.61±0.09 | 0.18±0.04 | 0.20±0.05 | 0.17±0.03 | 0.20±0.05 |
| t值 | 3.873 | 3.517 | 0.604 | 6.380 | 1.480 | |
| P值 | 0.017 | 0.024 | 0.578 | 0.003 | 0.213 |
| 证型 | 例数 | IL-6 | MMP9 | TNF-α | CXCL8 | IL-1β |
|---|---|---|---|---|---|---|
| 肝肾亏虚证 | 3 | 6.81±1.91 | 9.11±3.21 | 16.54±4.67 | 4.79±2.31 | 12.36±2.66 |
| 气滞血瘀证 | 3 | 7.18±2.10 | 13.95±2.98 | 29.75±5.78 | 13.86±1.54 | 19.93±3.39 |
| t值 | 0.225 | 1.914 | 3.079 | 5.659 | 3.043 | |
| P值 | 0.832 | 0.128 | 0.037 | 0.004 | 0.038 |
Table 11 Semi-quantitative analyses of immunohistochemical staining of IL-6,MMP9,TNF-α,CXCL8,and IL-1 β between the two groups
| 证型 | 例数 | IL-6 | MMP9 | TNF-α | CXCL8 | IL-1β |
|---|---|---|---|---|---|---|
| 肝肾亏虚证 | 3 | 6.81±1.91 | 9.11±3.21 | 16.54±4.67 | 4.79±2.31 | 12.36±2.66 |
| 气滞血瘀证 | 3 | 7.18±2.10 | 13.95±2.98 | 29.75±5.78 | 13.86±1.54 | 19.93±3.39 |
| t值 | 0.225 | 1.914 | 3.079 | 5.659 | 3.043 | |
| P值 | 0.832 | 0.128 | 0.037 | 0.004 | 0.038 |
| 证型 | 例数 | PPAR-γ | SCD | FABP4 | C/EBPα | TGF-β |
|---|---|---|---|---|---|---|
| 肝肾亏虚证 | 3 | 33.56±9.34 | 29.38±5.67 | 14.33±4.99 | 34.89±8.67 | 18.45±9.87 |
| 气滞血瘀证 | 3 | 10.12±2.11 | 9.73±1.45 | 14.56±4.89 | 12.44±1.66 | 17.89±6.58 |
| t值 | 4.240 | 5.815 | 0.057 | 4.405 | 0.081 | |
| P值 | 0.013 | 0.004 | 0.957 | 0.011 | 0.938 |
Table 12 Semi-quantitative analyses of immunohistochemical staining of PPAR-γ,SCD,FABP4,C/EBP α,and TGF-β between the two groups
| 证型 | 例数 | PPAR-γ | SCD | FABP4 | C/EBPα | TGF-β |
|---|---|---|---|---|---|---|
| 肝肾亏虚证 | 3 | 33.56±9.34 | 29.38±5.67 | 14.33±4.99 | 34.89±8.67 | 18.45±9.87 |
| 气滞血瘀证 | 3 | 10.12±2.11 | 9.73±1.45 | 14.56±4.89 | 12.44±1.66 | 17.89±6.58 |
| t值 | 4.240 | 5.815 | 0.057 | 4.405 | 0.081 | |
| P值 | 0.013 | 0.004 | 0.957 | 0.011 | 0.938 |
| [1] |
|
| [2] |
|
| [3] |
王绍龙, 李腾飞, 郭宗磊, 等. 绝经后膝骨关节炎患者骨密度与内翻畸形的相关性研究[J]. 医学研究杂志, 2023, 52(1): 84-88, 92. DOI: 10.11969/j.issn.1673-548X.2023.01.020.
|
| [4] |
叶恒力, 高欢欢, 傅繁誉, 等. 基于现代文献的膝骨关节炎中医证型与证素分布规律研究[J]. 海南医学院学报, 2020, 26(1): 47-52. DOI: 10.13210/j.cnki.jhmu.20191224.003.
|
| [5] |
|
| [6] |
齐晓凤, 王腾腾, 梁倩倩, 等. 膝骨关节炎中医证型的研究现状[J]. 世界科学技术-中医药现代化, 2016, 18(11): 1879-1882. DOI: 10.11842/wst.2016.11.008.
|
| [7] |
中国中西医结合学会骨伤科专业委员会. 膝骨关节炎中西医结合诊疗指南[J]. 中华医学杂志, 2018, 98(45): 3653-3658. DOI: 10.3760/cma.j.issn.0376-2491.2018.45.005.
|
| [8] |
许学猛, 刘文刚, 许树柴, 等. 膝骨关节炎(膝痹)中西医结合临床实践指南[J]. 实用医学杂志, 2021, 37(22): 2827-2833. DOI: 10.3969/j.issn.1006?5725.2021.22.001.
|
| [9] |
陈卫衡. 膝骨关节炎中医诊疗指南(2020年版)[J]. 中医正骨, 2020, 32(10): 1-14.
|
| [10] |
|
| [11] |
詹芝玮, 韦雨柔, 林天烨, 等. 膝骨关节炎内翻畸形与胫骨平台下低密度影面积的关联[J]. 中华关节外科杂志:电子版, 2023, 17(2): 209-215. DOI: 10.3877/cma.j.issn.1674-134X.2023.02.009.
|
| [12] |
韩龙飞, 林天烨, 何敏聪, 等. 胫骨平台下低密度区骨量及体积对下肢力线影响的有限元分析[J]. 中国修复重建外科杂志, 2024, 38(6): 734-741. DOI: 10.7507/1002-1892.202312026.
|
| [13] |
|
| [14] |
|
| [15] |
陈能, 陈国材, 刘文刚, 等. 膝骨关节炎内翻畸形影响因素及治疗的研究进展[J]. 风湿病与关节炎, 2017, 6(5): 73-76, 80. DOI: 10.3969/j.issn.2095-4174.2017.05.020.
|
| [16] |
|
| [17] |
|
| [18] |
许丽梅, 董丹宇, 薛维婳, 等. 从铁死亡探讨独活寄生汤防治骨关节炎的机制[J]. 中医学报, 2023, 38(12): 2554-2559. DOI: 10.16368/j.issn.1674-8999.2023.12.409.
|
| [19] |
曾嘉旭, 何琪, 陈柏豪, 等. 以"血瘀"理论指导治疗:解读膝骨关节炎"铁超载"的相关机制[J]. 中国组织工程研究, 2024, 28(11): 1743-1748. DOI: 10.12307/2024.237.
|
| [20] |
叶厚龙. 血友病性关节炎软骨下骨中铁超载的现象及铁死亡相关蛋白的表达[D]. 合肥: 安徽医科大学, 2023. DOI: 10.26921/d.cnki.ganyu.2023.000731.
|
| [21] |
|
| [22] |
|
| [23] |
|
| [24] |
|
| [1] | XIA Ning, SHI Lan, DING Wanbao, ZHANG Jie, LONG Yi, DAI Hui, ZHANG Can, DAI Hailong. Clinical Characteristics and Prognosis of Patients with Amyloidosis [J]. Chinese General Practice, 2026, 29(09): 1161-1167. |
| [2] | WU Yu, SHANG Weijing, LIU Min, LIANG Wannian. Early Identification of Mpox Clinical Features and Its Significance for Epidemic Control [J]. Chinese General Practice, 2025, 28(04): 465-469. |
| [3] | XUE Jingru, SUN Suzhen. Clinical Characteristics and Risk Factors for Unfavourble Prognosis of Mycoplasma Pneumoniae Encephalitis in Children [J]. Chinese General Practice, 2023, 26(17): 2125-2131. |
| [4] | GENG Tonghui, LI Han, JIN Jingjing, CHENG Meijuan, ZHANG Shenglei, BAI Yaling, XU Jinsheng. Clinicopathological Features of Anticancer Drug-induced Kidney Injury [J]. Chinese General Practice, 2022, 25(33): 4153-4158. |
| [5] |
DING Hang, LIU Yuan, ZHANG Lianfeng, ZHOU Lin.
Clinical Featuresof IgG4-related Disease [J]. Chinese General Practice, 2022, 25(05): 584-588. |
| [6] | ZHANG Maowei,CHEN Bi,ZHU Jiechen,LIU Yanan,ZHAO Ling,JI Lei,LIU Wenjing,ZHU Shuyang,ZHANG Wenhui. Clinical Characteristics of Obstructive Sleep Apnea-hypopnea Syndrome Patients with Different Degrees of Obesity [J]. Chinese General Practice, 2020, 23(22): 2809-2814. |
| [7] | SU Baolin,LI Jing,TANG Shuifu,CHEN Gangyi. TCM Syndrome Types of Diabetic Nephropathy and Their Correlation with Laboratory Indices [J]. Chinese General Practice, 2020, 23(1): 70-74. |
| [8] | WANG Xiaohong,ZHU Shuangshuang,LIU Aiqun,LIU Qin,LI Yongqiang,XIONG Zhongxiang,GUO Ze,ZOU Hequn. Clinical Characteristics of Hypertriglyceridemic Waist Phenotype and Its Relationship with Pre-diabetes and Diabetes Mellitus [J]. Chinese General Practice, 2019, 22(19): 2340-2344. |
| [9] | MA Lilan,YANG Ying,CHEN Zhangrong,WU Xinhua,CHEN Anqi,LIU Hong,LIU Quanyi,YANG Wei,ZHANG Jian. Retrospective Study of the Incidence of Heart Failure in Southwest China [J]. Chinese General Practice, 2019, 22(14): 1678-1683. |
| [10] | SHI Yuheng,CHEN Yanyan,MA Jiayun. Diagnosis Delay and Clinical Characteristics of Patients with Acute Pulmonary Embolism in Outpatient Clinics [J]. Chinese General Practice, 2018, 21(31): 3832-3836. |
| Viewed | ||||||
|
Full text |
|
|||||
|
Abstract |
|
|||||